• 协会简介
  • 新闻中心
  • 行业动态
  • 科普教育
  • 共享平台
  • 党建园地
  • 专家风采
  • 通知公告
    新闻资讯   ||  首页 - 新闻动态 - 协会动态
  • ·  协会动态
  • ·  通知公告
  • ·  平台介绍
  • ·  科普教育
  • ·  党建园地
  • ·  组织建设
  • ·  行业动态
  • ·  协会动态
  • ·  共享平台
  • ·  新闻中心
  • ·  专家风采
  • ·  打印需求
  • ·  设备信息
  • ·  活动动态
  • 赛事发布 | 第一届“啸天杯”轻量化结构创新设计与制造大赛
    发布时间:2025.06.20    浏览次数:



    一、大赛背景与目的


    随着科技的飞速发展和工业化进程的迅速推进,轻量化技术在航空航天、能源动力、汽车制造等领域发挥着越来越重要的作用。复合材料、增材制造、人工智能等前沿技术的融合,进一步丰富了轻量化技术的内涵,“结构-材料-工艺-性能”一体化的轻量化设计与制造已成为国际学术前沿和工程应用的研究热点之一。


    本次大赛以能源动力领域的整体式离心叶轮为对象,旨在通过竞赛的形式引领和推动轻量化技术的研究和应用,促进轻量化创新设计方法与先进增材制造工艺的深度融合,发现、挖掘和聚集具有创新思维和实践能力的专业人才,探索高效攻关重点难点问题的协同创新机制,为轻量化技术领域的合作和发展创造新的机遇。


    二、大赛主题


    轻质创新引领未来——离心叶轮轻量化创新设计与制造


    三、大赛组织


    (一)主办单位


    太行国家实验室轻量化结构与材料制造研究中心

    中国科协航空发动机产学联合体

    四川省科学技术协会

    先进技术成果西部转化中心


    (二)承办单位


    中国职工技术协会增材制造专业委员会

    四川省增材制造技术协会


    (三)支持单位


    上海市增材制造协会

    广东省增材制造协会

    安徽省增材制造协会

    广西增材制造协会

    江苏省增材制造专业委员会

    江苏省激光产业技术创新战略联盟

    湖北省3D打印产业技术创新战略联盟

    河南省增材制造产业联盟


    (四)协办单位


    太行国家实验室智能无损检测创新中心

    工业装备结构分析优化与CAE软件全国重点实验室

    航宇材料结构一体化设计与增材制造装备技术国际联合研究中心

    陕西省航空发动机智能装配技术校企联合研究中心

    成都航大-北京精雕数字化&多轴精密加工技术中心

    航发优材(镇江)增材制造有限公司

    四川尚材三维新材料科技有限公司

    中航迈特增材科技(北京)有限公司

    广州中望龙腾软件股份有限公司

    浙江海骆航空科技有限公司


    (五)组织委员会


    大赛设立组织委员会(以下简称“组委会”),负责大赛的总体组织工作。组委会设主席1名、副主席2名、成员若干名。


    (六)评审委员会


    大赛设立评审委员会(以下简称“评委会”),由行业知名专家、教授等组成,负责参赛作品的评审工作,评委会由组委会批准成立,并在公平公正的原则下独立开展工作。


    四、参赛要求与报名方式


    本次大赛设置“创意组”和“工程组”两个组别,独立评选奖项。


    “创意组”:参赛团队最终提交作品方案,鼓励参赛者提出创新设计理念,将前沿轻量化设计方法与先进增材制造工艺结合,发展和应用“材料-工艺-结构”一体化设计方法,通过方法创新突破传统结构设计的局限。入围决赛的作品由参赛队伍自行选择协办单位(航发优材(镇江)增材制造有限公司或者中航迈特增材科技(北京)有限公司)进行免费加工,最终由主办单位统一检测和试验。


    “工程组”:参赛团队最终需提交方案及实物,入围决赛的作品实物由主办单位牵头统一检测与试验。鼓励参赛者在轻量化结构设计阶段更多地考虑工程实际中增材制造的工艺特点,包括材料特性、工艺约束、成形质量、成本控制等,切实提高轻量化设计方法与增材制造零件的工程实用价值。


    (一)参赛对象


    轻量化结构创新设计与先进制造领域的所有从业者及爱好者,无年龄限制。


    (二)参赛费用


    大赛免收参赛费用。在决赛(现场答辩)与颁奖阶段,主办单位将统一安排用餐,而参赛团队的交通费、住宿费等其他相关费用需由参赛团队自行承担。


    (三)报名方式


    参赛者以个人或团队形式报名,需遵循以下原则:(1)每个团队不超过6人;(2)每个团队只能参加一个组别;(3)个人不得同时参与多个团队;(4)同一单位可有多个团队报名;(5)鼓励跨单位、跨系统联合组队;(6)主办、承办及协办单位全职人员不得参赛。


    报名需填写《第一届“啸天杯”轻量化结构创新设计与制造大赛报名表》(附件1)并提交至邮箱thcxds@163.com报名截止日期2025930


    大赛通知发布网址:

    https://www.thlcxds.com


    报名咨询热线:

    朱君妍(工程组)198-0289-1001

      昊(创意组)173-0822-3994(微信同号)

     

    大赛交流群:

     

    “啸天杯”轻量化结构创新设计与制造大赛办公室

    通讯地址:四川省成都市天府新区东山大道二段607

    邮政编码:610299

    联系电话:028-81280938

     

    五、大赛流程及时间


    大赛分为初赛、复赛、决赛三个阶段。


    (一)初赛阶段


    本阶段“创意组”和“工程组”同步进行,各参赛团队针对大赛给定的题目开展研究、设计并提交初赛方案作品,截止时间为2025930


    评委会从提交材料完整性、结果真实性、优化方案创新性、工艺可行性等方面对参赛作品进行评审打分,组委会根据评委会评审结果,确定各组前60%的参赛团队进入复赛。2025930日前公布复赛名单


    (二)复赛阶段


    本阶段,“创意组”与“工程组”分别进行,答辩时间及安排另行通知。


    1.“创意组”


    复赛团队根据专家意见进行第二轮优化设计,并提交复赛作品,截止时间为20251030

    答辩前,主办单位牵头组织对复赛作品的数值仿真模型与结果、工艺可行性进行综合评估,并将结果提交评委会。评委会对参赛作品及答辩表现等进行打分,组委会根据评委会评审结果,确定前10名团队晋级“创意组”决赛。


    2.“工程组”


    复赛团队进一步完善和细化设计方案,并开展作品实物增材制造,复赛作品提交截止时间为20251115,并且须在截止时间前将作品实物送至指定地址。


    主办单位牵头组织对复赛作品的数值仿真模型、结果以及增材制造实物检测报告进行综合评价(必要时将进行抽检验证),并将结果提交评委会。评委会对参赛作品及线上答辩(时间待定)表现等进行打分;组委会根据评委会评审结果,确定前10名团队晋级“工程组”决赛。


    (三)决赛阶段


    本阶段,“创意组”和“工程组”同时进行,采用现场答辩,具体时间(预计1230日前)、地点及安排另行通知。


    决赛答辩前,主办单位将牵头组织对决赛的所有零件开展统一检测和超转破裂试验,并将结果提交评委会。参赛团队通过答辩充分展示设计和制造成果,评委会对参赛作品及现场答辩表现综合打分;组委会根据评委会评审结果,最终确定各组获奖名单。


    (四)颁奖典礼与成果展示


    决赛结束后举办颁奖典礼,表彰获奖团队,展示设计方案和零件实物,并组织获奖团队开展深入交流。


    六、奖励办法


    大赛“创意组”和“工程组”独立评奖,且均由组委会根据评委会评审结果确定。


    (一)“创意组”奖项


    “创意组”设置一等奖1名、二等奖2名、三等奖3名,优秀奖数量为参赛队伍数的40%,具体奖励如下。


    一等奖:奖金3万元(税前)+证书+奖杯,团队成员进入实验室相关专业储备专家库,符合相关条件情况下优先开展项目合作


    二等奖:奖金2万元(税前)+证书+奖杯。


    三等奖:奖金1万元(税前)+证书+奖杯。


    优秀奖:证书。


    (二)“工程组”奖项


    “工程组”设置一等奖1名、二等奖2名、三等奖3,优秀奖数量为参赛队伍数的40%,具体奖励如下。


    一等奖:奖金5万元(税前)+证书+奖杯,团队成员进入实验室相关专业的储备专家库,符合条件的情况下优先开展合作


    二等奖:奖金3万元(税前)+证书+奖杯,团队成员进入实验室相关专业的储备专家库,符合相关条件情况下优先开展项目合作


    三等奖:奖金2万元(税前)+证书+奖杯。


    优秀奖:证书。


    七、知识产权约定


    为有效保护参赛团队或个人的参赛作品知识产权,参赛团队须承诺拥有参赛作品的自主知识产权,与其他任何法人或自然人无知识产权纠纷,参赛团队在提交参赛作品时,需一并提交《第一届“啸天杯”轻量化结构创新设计与制造大赛知识产权保护承诺书》(见附件2)和《第一届“啸天杯”轻量化结构创新设计与制造大赛版权授权书》(见附件3)的彩色扫描件,均需本人签字并按手印。


    参赛作品由于商业秘密及知识产权所引起的纠纷均与大赛主办单位无关。大赛主办单位保留对参赛作品进行展示、宣传、推广的权利,参赛获奖者确认奖项并领取奖金及证书后即视为获奖作品著作权的转让,且获奖者应配合签署相应著作权转让文件。


    八、其他说明


    参赛团队或个人应自愿参加本次大赛,且已详细阅读本竞赛规程,并保证遵守本竞赛规程中所约定事项。

     

    参赛团队或个人承诺提交的所有文件和实物均不要求退还,已自行备份留底。


    参赛团队或个人须保证提交的材料真实有效,大赛主办单位对参赛作品及相关材料严格保密,比赛过程中如出现弄虚作假行为,一经发现,立即取消参赛资格。


    参赛作品不得包括诽谤、辱骂、诋毁、淫秽、暴力、威胁、恶意或骚扰、煽动歧视、仇恨等内容,不得包含危害身体健康和心理健康的任何其他因素,不得有泄露隐私的信息,不得有诱使犯罪、恐怖主义行为的内容。


    大赛组委会将组织专家对参赛人员进行相关背景知识和技术的线上培训和交流。


    本次大赛免费提供三款国产软件供所有参赛团队使用,分别具备前处理、有限元分析与优化设计等功能,并提供线上或线下软件使用操作及算例培训。


    本次大赛具体规则及时间安排可能根据实际情况进行调整,请以官方发布为准,最终解释权归大赛主办单位所有。


    九、结语      

               

    “啸天杯”轻量化结构创新设计与制造大赛是一个集创新、实践、交流于一体的平台,为创新者提供了展示才华的舞台,我们期待各界人才踊跃参与,共同推动我国轻量化技术的发展!

     

    附件

    1.第一届“啸天杯”轻量化结构创新设计与制造大赛报名表

    2.第一届“啸天杯”轻量化结构创新设计与制造大赛知识产权保护承诺书

    3.第一届“啸天杯”轻量化结构创新设计与制造大赛版权授权书

    4.第一届“啸天杯”轻量化结构创新设计与制造大赛设计与制造要求

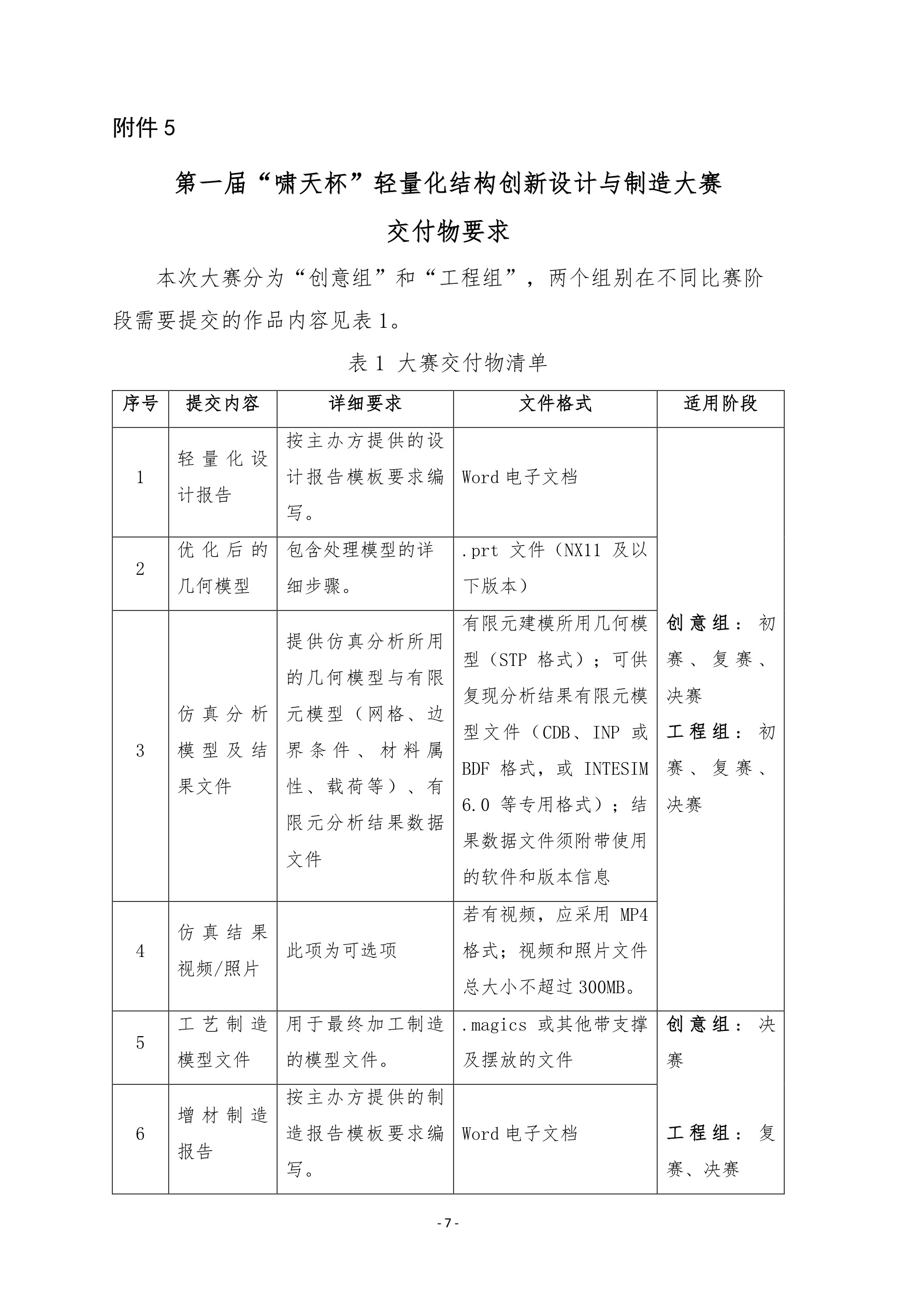
    5.第一届“啸天杯”轻量化结构创新设计与制造大赛交付物要求

     







     

    附件下载:附件1-5

     
    四川增材制造技术协会  2026  版权所有